Instance Verification Kit (IVK)
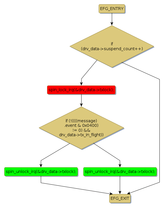
spin lock @ [8884+33+/linux-3.19-rc1/drivers/nfc/nfcmrvl/usb.c]
Instance Signature: txlock
|
The Matching Pair Graph:
|
|
Function Name
|
Control Flow Graph (CFG)
|
Events Flow Graph (EFG)
|
Source Correspondence
|
|
nfcmrvl_suspend
|
|
|
[8653+15+/linux-3.19-rc1/drivers/nfc/nfcmrvl/usb.c]
|